集团三家单位获批河北省第一批建筑工程智能建造骨干企业和示范项目
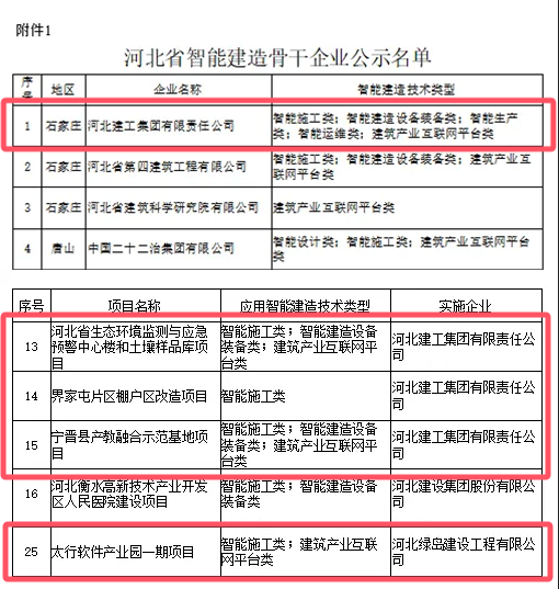
近日,河北省住房和城乡建设厅公布了第一批建筑工程智能建造骨干企业和示范项目名单,共有14家企业被评为河北省智能建造骨干企业,24个项目被评为河北省智能建造示范项目。集团公司凭借在智能建造领域的卓越表现和创新实践,成功入选骨干企业名单,同时河北省生态环境监测与应急预警中心楼和土壤样品库项目、界家屯片区棚户区改造项目、宁晋县产教融合示范基地项目、太行软件产业园一期工程4个项目被评为示范项目。骨干企业名单中还有两家炸金花游戏 二级子公司,它们是:河北省第四建筑工程有限公司、河北省建筑科学研究院有限公司。14家骨干企业中,炸金花游戏 拥有三个席位。这一殊荣标志着集团公司在建筑工程智能建造方面走在了全省前列,为推动建筑行业转型升级树立了典范。

随着科技的飞速发展,智能建造已成为建筑行业的重要发展趋势。集团公司积极响应国家政策号召,紧跟时代步伐,大力推进智能建造技术的研发和应用。集团公司投入大量资源,培养了一支高素质的智能建造技术人才队伍,建立了完善的智能建造管理体系,自主研发了智慧工地系统、企业决策管理系统、物联网系统、智慧招采系统、教育系统、经济运行管理系统等十多个应用系统,形成了具有集团自身特色的一体化综合管理平台“炸金花
云平台”,并在1100多个项目成功应用,平台的应用实现了将建筑信息模型(BIM)、物联网、大数据处理技术、智能设备等广泛应用于建筑施工现场,有力推动了项目如期履约施工和高效安全质量巡查,大大提升了项目管理数字化、智能化和精细化水平,提高了工程质量和效率,降低了成本和风险。

此次入选的4个示范项目是集团公司智能建造技术的集中展示。项目普遍采用了 BIM 技术进行现场精细化管理,从项目策划、现场平面布置、结构预留预埋、机电管线综合、自动排砖、装饰装修等进行全面应用,有效降低了工程成本,保证了工期。通过智慧工地管理平台的应用,有力推动了项目如期履约施工和高效安全质量巡查,通过物联网技术对施工现场的人员、设备、材料等进行实时监控和管理,提高了施工安全性和管理效率。同时,利用大数据和人工智能技术,对项目数据进行分析和预测,为项目决策提供了科学依据。几个项目的成功实施,不仅为公司带来了显著的经济效益和社会效益,也为行业提供了可借鉴的经验和模式。
此次荣获河北省第一批建筑工程智能建造骨干企业和示范项目,是对集团公司智能建造工作的高度认可和肯定。公司将以此为契机,进一步加大智能建造技术的研发和应用力度,不断提升企业核心竞争力,为推动河北省建筑行业高质量发展作出更大的贡献。
后续,集团公司将继续秉承“创新、协调、绿色、开放、共享”的发展理念,积极探索智能建造与建筑工业化协同发展的新路径,努力打造更多的智能建造示范项目,为建设数字河北、美丽河北、智慧河北贡献力量。(张嘉熙)